Maker.io main logo

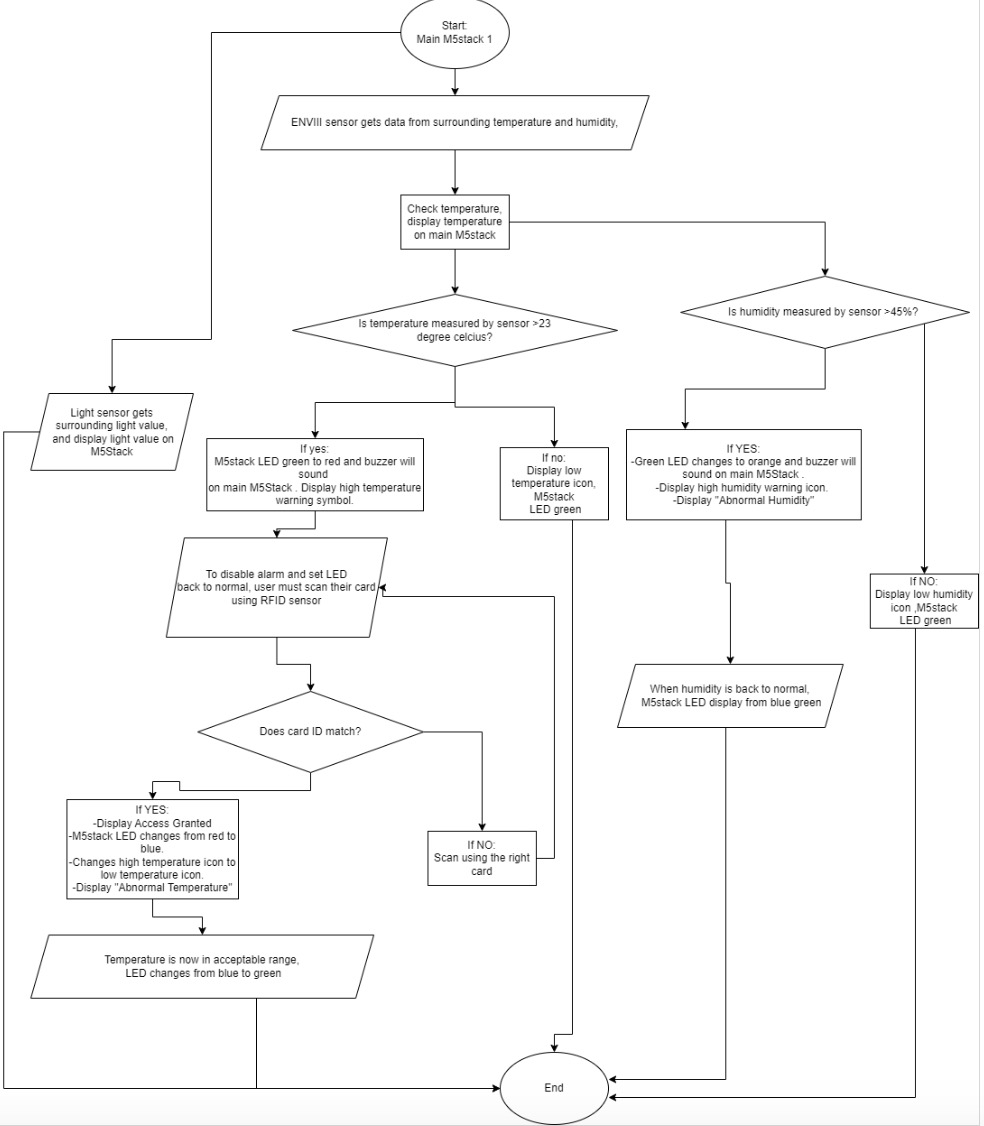
Warehouse monitoring system

42

2023-08-07 | By M5Stack

License: General Public License Arduino

* Thanks for the source code and project information provided by @Team Group 5: Yong Li Yan, Joy -, Shiva Dharani, ashley chan

 
 
Story
Mfr Part # U003
RGB LED UNIT (SK6812)
M5Stack Technology Co., Ltd.
₪13.51
View More Details
Mfr Part # U001-C
ENV III UNIT WITH TEMPERATURE HU
M5Stack Technology Co., Ltd.
₪25.08
View More Details
Add all DigiKey Parts to Cart
Have questions or comments? Continue the conversation on TechForum, DigiKey's online community and technical resource.