בקרה אלחוטית של דוחפי LED עם עמעום לינארי
באדיבות ‎DigiKey
2013-10-17
למרות ההשקעה הראשונית, תאורת מצב-מוצק (SSL) הוכיחה עצמה כאלטרנטיבה ראלית על פני טכנולוגיות קונבנציונליות, הודות לחיסכון המשולב בצריכת אנרגיה ובעלויות התחזוקה, כמו גם בגמישות התכנון. מעבר לכך, ניתן לממש חיסכון רב יותר באנרגיה הודות למידע אקטיבי כגון התפוסה וחיישני אור סביבה, כמו גם בקרות עמעום חיצוניות למניעת הארת יתר. מאחר וקיים מגוון רחב של דוחפי LED בזרם קבוע הדורשים כניסות של 0-10 VDC עבור עמעום, ההתמקדות של דיון זה תהיה בשימוש בדוחפים עם ממשק אלחוטי.
העיקרון המנחה ברור למדי. זרם נתונים המכיל את מתח הבקרה הנדרש משודר ואחר כך נקלט על ידי המודול אשר תצורתו הוגדרה כך שיפעל כממשק RS-232 שקוף עבור המיקרו-בקר. המיקרו-בקר מצידו מפענח את זרם הנתונים וטוען את הערכים המתאימים לתוך אוגרי הנתונים של ממירי הדיגיטלי-לאנלוגי בכדי לייצור את מתח הבקרה הנדרש.
הודות לשימוש הנרחב שלו בהתקנים כגון מחשבים אישיים, טאבלטים וטלפונים סלולאריים, פרוטוקול התקשורת Bluetooth הוא שנבחר עבור שידור זרם נתוני מתח הבקרה. בצד הקליטה, לוח ההערכה 876-1005-ND עבור ה- PAN1555 מבית Panasonic נבחר הודות לוורסאטיליות שלו ולנוחות השימוש כאב-טיפוס.
בחירת המיקרו-בקר התבססה על פעולה ב- 3.3 V והדרישות ל- USART, מתנד פנימי ניתן לתכנות ואפשרויות כניסה/יציאה מספיקות אך לא מופרזות. בשל השיקול של מימושים עתידיים הדורשים PWM עבור הבקרה ואחסון בלתי-נדיף של נתונים, נוספו לדרישות גם מאפייני PWM ו- EEPROM. בסופו של דבר נבחר המיקרו-בקר PIC12F1822-I/P-ND.
בחירת ממיר ה- DAC התבססה על הדרישות להספקת כוח יחידה, מתח יציאה של לפחות 10 V, ממשק טורי, רזולוציה של 12-bitוכניסת ייחוס חיצוני. ה- LTC1257IN8#PBF-ND הוכח כמועמד הראוי.
בכדי שממיר ה- DAC ייצור את תחום היציאה הנדרש, יש צורך בייחוס מתח של 10 V. ה- LM4040CIZ-10.0/NOPB-ND נבחר הודות לאפיצות של ±0.5%, למארז TO-92 וליכולת זרם היציאה של .15 mA
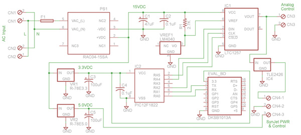
מספר קריטריונים נשקלו לצורך בחירת ספק הכוח עבור המעגל. ראשית, מתח ההספקה צריך להיות מספיק דיו בכדי לאפשר לממיר ה- DAC לספק יציאה של 10 V. לפי מפרט ה- LTC1257, מתח ה- VCC צריך להיות מעל מתח הייחוס (10 V) ב- 2.7 V, ולכן הבחירה במתח הספקה של 15 V היא מתאימה. השאיפה להספקת כוח בתוך אותו מארז ובהרכבה על הלוח, עם חתימת שטח מינימלית וזרם יציאה של לפחות 200 mA, היא שהביאה לבחירת מודול הספקת הכוח RECOM Power 945-1068-ND.
בעוד שממיר ה- DAC מוזן ישירות מההספקה של 15 V, מודול ה- Bluetooth דורש הספקה של 3.3 V, אשר יזין גם את המיקרו-בקר. הורדת המתח מ- 15 V ל- 3.3 V באמצעות מייצב לינארי אינה יעילה, ולכן נבחר ה- 945-1648-5-ND בשל היותו מייצב ממותג עם חתימת שטח קטנה, מתח כניסה מקסימלי של 28 V ויכולת יציאה של 500 mA.
בכדי לסייע בהזנת התקנים חיצוניים כגון קירור אקטיבי, ה- 945-1648-5-ND נבחר עבור הספקת 5 V, שוב בשל היותו מייצב ממותג עם מתח כניסה מקסימלי של 28 V ויכולת יציאה של 500 mA. בשילוב עם הספקה זו של 5 V, ה- 296-6549-5-ND "מפצל הפסים" נבחר ליצירת מתח השווה למחצית מתח היציאה של ממיר ה- DAC להתאמה אליו, ולאפשר בקרה לינארית של התקנים מוזני 5 V. בלוק ההדקים מק"ט 277-1274-ND נבחר לשימוש בחיבור להספקה של 5 V ולמתחי "מפצל הפסים".
בכדי להתאים לחיבור למקור כוח AC ולחוטי דוחף ה- LED בזרם קבוע, בלוק ההדקים מק"ט 277-1247-ND נבחר הודות למרווח של "0.200 שלו, ההתאמה לחוטים 14-30 AWG והיכולת לטפל בזרמים של עד 10 A.
הסכמה השלמה של השימוש בכל החלקים והרכיבים התומכים שהוזכרו לעיל מוצג בתרשים 1 להלן.
כפי שצויין לעיל, יש להגדיר את תצורת לוח ההערכה PAN1555 Bluetooth לפעולה כממשק RS-232 שקוף עבור המיקרו-בקר, והמיקרו-בקר צריך להיות מתוכנת לקבלת זרם נתוני מתח הבקרה ולטעינתם בהתאם באוגרי ממיר ה- DAC. בדומה, יש לענות לצורך באמצעי לשידור מתח הבקרה למודול ה- Bluetooth.
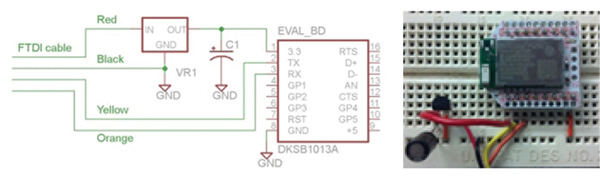
את הגדרות ברירת המחדל של מודול ה- PAN1555 Bluetooth מבית Panasonic שעל לוח ההערכה, אשר נקבעו במפעל, יש לשנות ולהתאים ליישום המסוים. שינויי הגדרות אלו מתבצעים תוך שימוש בפקודות AT הנשלחות דרך ממשק RS-232 החוטי. השימוש בכבל USB "חכם" כגון TTL-232R-3V3-WE מפשט משימה זו. ישנם שני שיקולים חשובים שיש לשים לב אליהם כאשר משתמשים בכבל זה. ראשית, בכדי שה- FT232R שבכבל יופיע כיציאת COM ווירטואלית, חייבים להוריד את דוחפי ה- USB החינמיים מאתר FTDI. שנית, למרות עובדת היות רמות ה- TTL בכבל ב- 3.3 V, מתח ההספקה VCC בכבל הוא במתח יציאת ה- USB של 5 V. בכדי להזין את לוח ההערכה תוך כדי הגדרת התצורה, מתח ההספקה צריך להיות מיוצב מטה ל- 3.3 V. הייצוב דורש לא יותר מאשר מספר רכיבים כגון השילוב של מייצב 3.3 V L4931CZ33-AP וקבל μF 2.2 EEA-GA1H2R2, כמתואר בתרשים 2.

ההוראות המקיפות צעד-אחר-צעד עבור הגדרת התצורה של מודול ה- Bluetooth נמצאות באתר eewiki.com בקישור הבא: הגדרת התצורה של מודול ה- Bluetooth.
לפני שצוללים לפרטים של תכנות המיקרו-בקר לקליטה ולפענוח של זרם נתוני מתח הבקרה, יש לקבוע את הפורמט של זרם הנתונים שישודרו. במקרה זה, הפורמט עליו הוחלט הוא זה בו כבר השתמשו בעבר עבור תחנת מזג האוויר של DigiKey. הפורמט כולל בייט (Byte) של סוג התו לשידור, אחריו בייט של סוג המזהה ואחריו שלושה בייטים של נתונים. במיוחד, הבייט של סוג התו הוא "D" עבור נתונים, הבייט המזהה הוא "1" כברירת מחדל כל עוד ישודר אחוז יחיד, ושלושת הבייטים של הנתונים כוללים את ערכי המאות, העשרות והיחידות של מתח ממיר ה- D/A הנדרש. לדוגמה, האחוז של 75% ישודר כ- "D1075".
לאחר ההחלטה על הפורמט שבו ישודרו נתוני האחוזים, המיקרו-בקר יכול כעת להיות מתוכנת בהתאם בכדי לטפל בזרם הנתונים. תהליך התכנות כולל קביעת מילות התצורה (ביטים), הגדרת המשתנים והביטים של אוגרים ספציפיים, קביעת תצורת הכניסה/יציאה ואתחול ה- UART. קוד מקור אסמבלי (Assembly) פשטני אך פונקציונלי לקליטת זרם הנתונים ולשימוש ב"הטחת-ביטים" (Bit-Banging) לטעינת ממיר ה- DAC נמצאים באתר eewiki.com בקישור הבא: קובץ Hex וקוד מקור אסמבלי.
יש לציין כי התוכנית עבור יישום זה נכתבה עבור הפענוח והטעינה של ממיר ה- DAC עם אחוזים רק מ- 0% עד 100% באינקרמנטים של 10%.
שידור זרם נתוני מתח הבקרה תוך שימוש בהתקנים נפוצים כגון מחשבים אישיים וטלפונים סלולאריים מהווה משימה פשוטה יחסית. כל הנדרש לכך הוא לאתר אפליקצייה מתאימה לפרופיל יציאה טורי. במקרה של התקני מערכת ההפעלה אנדרואיד, אפליקציית Bluetooth SSP הנמצאת ב- Google Play היא בחירה מצוינת. ברגע שהטלפון הסלולארי מתחבר למודול ה- PAN1555 Bluetooth, הוא מאפשר למשתמש הקצה לבחור את "אופן לוח המקשים" בו ניתן לתייג ולהגדיר 12 מקשים עבור שליחת זרם נתונים ספציפי, למשל "D1050" (50%). דוגמה לתמונת מסך בו המקשים תוייגו והוגדרו מוצגת להלן.

השיטה השנייה שהוזכרה לעיל לשידור זרם נתוני מתח הבקרה תוך שימוש במחשב אישי מאופשר Bluetooth היא באמצעות ™Microsoft Visual Studio Express. המשימה הראשונה היא לחבר את מודול ה- PAN1555 Bluetooth למחשב האישי, תוך רישום מספר יציאת COM שנוצר על המחשב האישי עבור "חיבור טורי סטנדרטי על קו Bluetooth". יצירת הממשק האלחוטי מושגת על ידי יצירת אפליקציית הטפסים של Visual Basic TM Windows כגון זו המוצגת להלן המשתמשת ביציאה טורית, והכוללת כפתורים ותמונות משאבים לאתחול השידור של זרם נתוני מתח הבקרה.

פרוייקט Visual Basic השלם נמצא באתר eewiki.com בקישור הבא: דוגמה לממשק Visual Basic.
ממשק השידור האלחוטי של זרם הנתונים ומעגלי המקלט מאפשרים חיבור למעשה לכל דוחף LED בזרם קבוע הדורש כניסת 0-10 VDC עבור בקרת עמעום.
אחד הדוחפים הישימים הוא ה- LXMG221W-0700034-D0-ND. הודות לגודל הקומפקטי, תחום מתחי הכניסה האוניברסלי (90-277 VAC), היציאה בזרם הקבוע של 700 mA, התחום הרחב של מתחי היציאה (14-48 VDC) ותחום הבקרה בכניסה של 1-10 V, דוחף זה מהווה בחירה מצוינת. המאפיין הראוי ביותר לציון הוא אופן צריכת ההספק הנמוכה אשר מכבה את נורות ה- LED כאשר מתח הבקרה יורד מתחת ל- 0.6 V (מקס').
למען הספקת פסאודו-גוף-תאורה שלם עבור הבקרה האלחוטית, יתר שיקולי התכנון של נורות ה- LED, חומר הממשק התרמי, צלעות הקירור, האופטיקה והחיברורים נלקחו גם הם בחשבון.
ההעדפה האישית של שימוש במערך LED בצבע לבן קר (5000 K) עם שטף הארה גדול מ- 1000 לומן בזרם בדיקה מתון, ומתח קדומני הקרוב לקצה העליון של מתח היציאה של הדוחף הביאו לבחירה ב- CXA2011-0000-000P00J050H-ND.
הצורך בחומר ממשק תרמי עם מוליכות תרמית יוצאת דופן, תוך התחשבות בממדים הפיזיים של מערך ה- LED (22 ממ"ר) הביא לבחירה ב- 1168-2063-ND.
מאחר ולמערך ה- LED יש מתח קדומני של בערך 43.8 V ב- 700 mA, נדרשות צלעות קירור המסוגלות לטפל במינימום 31 W. השאיפה לצורה עגולה עם קירור אקטיבי כמו גם לנוחות ההרכבה וההתקנה הביאו לבחירה ב- 1061-1088-ND, צלעות קירור אוניברסליות של 40 W. לסיוע בקירור האקטיבי של צלעות הקירור נבחרו מודול Synjet 1061-1006-ND וצמת החיווט 1061-1050-ND.
שני קריטריוני התכנון הנותרים של האופטיקה והחיברורים טופלו בשימוש במחזק ה- LED WM4788-ND. מבחינת החיברורים, המחזק לא רק חוסך את הצורך בהלחמה למערך ה- LED, אלא גם מהדק ישירות לתבנית 40 החורים של צלעות הקירור. בעוד שכיסוי העדשה אינו עומד בתנאי אופטיקה אמיתית, הוא בכל זאת מספק פיזור מסוים של האור כמו גם הגנה למערך ה- LED.

בעוד שהיעד המנחה של הממשק האלחוטי ומעגלי המקלט הוא בקרת העמעום של התקן תאורה מסוים, הם יכולים לשמש גם כפלטפורמת בדיקה, בכדי לאפשר הערכה של צירופים שונים של נורות LED, חומרי ממשק, צלעות קירור ודוחפי LED ברמות שונות של זרם דחיפה לצורך הבטחת ביצועים אופטימליים.
מיאון אחריות: דעות, אמונות ונקודות מבט המובעות על ידי מחברים שונים ו/או משתתפי פורום באתר אינטרנט זה לא בהכרח משקפות את הדעות, האמונות ונקודות המבט של חברת DigiKey או את המדיניות הרשמית של חברת DigiKey.






