ישראל ימי עסקים מקבלת חשבונית עד למכס 7-10 ימים – שחרור יחול על הלקוח.
משלוח חינם ישראל על הזמנות בערך של $100 ומעלה לא כולל מע"מ. דמי משלוח בסך $28 יחויבו על כל ההזמנות שערכם פחות מ-$100.
UPS, FedEx או DHL - הובלה משולמת-מראש: CPT (מס בלו, מכס ומיסים מחויבים במועד המסירה)
חשבון אשראי עבור מוסדות ועסקים מאושרים
תשלום מראש בהעברה אלקטרונית
![]()
![]()
![]()
![]()
![]()


עוד מוצרים משותפים מורשים במלואם
זמן ממוצע למשלוח 1-3 ימים, ייתכן ויחולו דמי משלוח נוספים. אנא בדקו בדף המוצר, בעגלת הקניות ובסיום ההזמנה (Checkout) למהירות המשלוח בפועל.
Incoterms: CPT (מס בלו, מכס ומע"מ/מס החלים ישולמו בזמן המסירה)
לפרטים נוספים בקרו ב-עזרה ותמיכה
This application note describes the evaluation board of the DMOS fully integrated stepper motor driver L6228Q. The board implements a typical application that can be used as a reference design to drive two-phase bipolar stepper motors with currents up to 1 A DC.
The DRV8662EVM Evaluation Module (EVM) is a fully-differential, high-voltage piezo actuator driver that provides quick response time for single layer and multi-layer piezo actuators. The DRV8662 drives piezo loads up to 200V differentially using an adjustable integrated boost converter. The evaluation module contains the DRV8662 piezo haptics driver, a programmable MSP430, and passive components …
The DRV8840 evaluation module consists of a 5.0A, single-H-bridge motor driver with a Phase/Enable control interface and a small number external components that can be used to drive a single brushed DC motor. The on-board MSP430 MCU + software/GUI provides signaling and control and supports PWM speed control. With the DRV8840EVM, designers can quickly and easily evaluate the performance of DRV884…
The DRV8843 provides an integrated motor driver solution for printers, scanners, and other automated equipment applications. The device has two H-bridge drivers, and can be used to drive two DC motors, one stepper motor, or other loads. The output driver block for each consists of N-channel power MOSFET’s configured as H-bridges. The DRV8843 can supply up to 2.5-A peak or 1.75-A RMS output curren…
The DRV8601 ERM/LRA driver evaluation module is a complete, low-power and ultra-fast turn-on driver for Eccentric Rotating Mass (ERM) and Linear Resonant Actuator (LRA) types of haptic actuators using a single-ended PWM input signal.
This document provides details of the vacuum cleaner evaluation board, including jumper settings, load connections, and device and software features. In terms of both hardware and software, the tool is ready for use in the development of universal motor driving based on phase angle control.
This evaluation board has been developed for ROHM’s H-Bridge driver customers evaluating the BD62x2FP series. The BD62x2FP series can operate across a wide range of power supply voltages (from 3V to 32V max), supporting output currents of up to 2A. PWM signal control (20 kHz-100 kHz) or VREF control modes are used to vary motor rotation speeds.
The EVAL6470H-DISC can be used together with the STM32™ firmware library V1.0 and constitutes a complete motor control evaluation and a development platform.
This document describes how to use the DRV8308EVM to spin sensored brushless DC motors, as well as a tuning process for the DRV8308 speed control system.
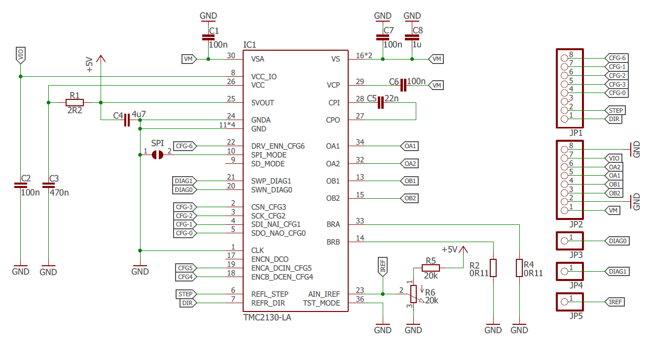
The TMC2130 Silent-Step-Stick is a Stepper Motor Driver Board for 2-Phase Motors based on a Trinamic TMC 2130
דפדוף-משותף
על ידי שימוש במאפיין דפדוף-משותף, אתם מסכימים לאפשר לנציג התמיכה של DigiKey לצפות מרחוק בדפדפן שלכם. כאשר חלון הדפדוף-משותף נפתח, תנו לנציג את מזהה הסשן (Session ID) שנמצא בסרגל הכלים.
DigiKey מכבדת את זכותכם לפרטיות. לפרטים נוספים אנא עיינו בהודעת הפרטיות ובהודעת קובצי Cookieשלנו.
כן, המשיכו לדפדוף-משותףאנא בקרו באזור העזרה והתמיכה באתר האינטרנט שלנו כדי למצוא מידע לגבי הזמנה, משלוח, מסירה ועוד
משתמשים רשומים יכולים לעקוב אחר ההזמנות מהתפריט הנפתח בחשבון שלהם, או לחצו כאן. *עדכון מצב ההזמנה עשוי להימשך עד 12 שעות לאחר ביצוע ההזמנה הראשונית.
משתמשים יכולים להתחיל את תהליך ההחזרות על ידי התחלה בדף ההחזרות שלנו.
משתמשים רשומים יכולים ליצור הצעות מחיר ב- myLists.
בקרו בדף ההרשמה והזינו את הפרטים הנדרשים. תקבלו אישור באימייל כאשר ההרשמה שלכם הושלמה.
ישראל ימי עסקים מקבלת חשבונית עד למכס 7-10 ימים – שחרור יחול על הלקוח.
משלוח חינם ישראל על הזמנות בערך של $100 ומעלה לא כולל מע"מ. דמי משלוח בסך $28 יחויבו על כל ההזמנות שערכם פחות מ-$100.
UPS, FedEx או DHL - הובלה משולמת-מראש: CPT (מס בלו, מכס ומיסים מחויבים במועד המסירה)
חשבון אשראי עבור מוסדות ועסקים מאושרים
תשלום מראש בהעברה אלקטרונית
![]()
![]()
![]()
![]()
![]()


עוד מוצרים משותפים מורשים במלואם
זמן ממוצע למשלוח 1-3 ימים, ייתכן ויחולו דמי משלוח נוספים. אנא בדקו בדף המוצר, בעגלת הקניות ובסיום ההזמנה (Checkout) למהירות המשלוח בפועל.
Incoterms: CPT (מס בלו, מכס ומע"מ/מס החלים ישולמו בזמן המסירה)
לפרטים נוספים בקרו ב-עזרה ותמיכה
תודה רבה!
עקבו אחר תיבת הדואר הנכנס שלכם לחדשות ועדכונים מ- DigiKey!
אנא הכניסו את כתובת אימייל