מתי וכיצד להשתמש בתיקון גורם הספק עם Totem-Pole ללא-גשר
באדיבות ‎DigiKey's North American Editors
2022-09-28
נצילות גבוהה וגורם הספק (PF) גבוה הן דרישות עיקריות עבור ספקי כוח AC-DC המשמשים בשרתים, ציוד רשת, תקשורת 5G, מערכות תעשייתיות, רכבים חשמליים ומגוון של יישומים אחרים. עם זאת, האתגר של מתכנני ספקי כוח הוא לעמוד בו-זמנית בדרישות PF ותאימות אלקטרומגנטית (EMC) של תקנים כגון IEC 61000-3-2, כמו גם בתקן הנצילות 80 PLUS Titanium האחרון של EnergyStar. האחרון דורש מינימום נצילות של 90% בעומס של 10% ונצילות של 94% בעומס מלא. טופולוגיית תיקון PF (PFC) Boost קונבנציונלית יכולה לספק PF גבוה ו-EMC טוב, אך כוללת גשר דיודות לא-יעיל יחסית המקשה על העמידה בתקני הנצילות הצפויים.
החלפת גשר הדיודות בטופולוגיית PFC Totem-Pole ללא-גשר מספקת גם PF גבוה וגם נצילות גבוהה. עם זאת, זה מביא למורכבות רבה יותר מכיוון שהטופולוגיה כוללת שני חוגי בקרה: חוג איטי הפועל בתדר הקו עבור התיקון, וחוג בתדר גבוה עבור מקטע ה-Boost. תכנון שני חוגי בקרה מאפס הוא תהליך שלוקח זמן היכול לעכב את זמן היציאה לשוק ולהניב פתרון שהוא יקר וגדול מהנדרש.
כדי לעמוד באתגרים אלו המתכננים יכולים במקום זאת לפנות ל-ICs של בקרי PFC הממוטבים עבור שימוש בתכני PFC Totem-Pole ללא-גשר. לבקרים אלה יש חוגים דיגיטליים עם קיזוז פנימי, הם יכולים לממש גבול זרם מחזור-אחר-מחזור ללא צורך בחיישן אפקט Hall, וניתן להשתמש בהם עם רכיבי MOSFET סיליקון או התקני מיתוג עם פער-אנרגיה (Bandgap) רחב (WBG), כגון סיליקון קרביד (SiC) או גאליום ניטריד (GaN). ה-PFC המתקבל יכול לפעול עם כניסות של 90 עד 265 וולט AC ועם נצילויות של עד 99%.
מאמר זה סוקר בקצרה את תקני התעשייה שספקי כוח AC-DC נדרשים לעמוד בהם, משווה את הביצועים של טופולוגיות PFC שונות, ומזהה מתי PFC Totem-Pole ללא-גשר הוא הבחירה הטובה ביותר. לאחר מכן הוא מציג IC של בקר של onsemi הממוטב לשימוש ב-PFC Totem-Pole ללא-גשר,ביחד עם רכיבי תמיכה, לוח הערכה והצעות תכנים כדי להאיץ את תהליך הפיתוח.
הנצילות יכולה להיות מסובכת
הנצילות של ספק-כוח היא מסובכת יותר ממה שהיא נראית מאחר והיא כוללת רכיבי AC ו-DC גם יחד. נצילות פשוטה היא היחס בין הספק הכניסה להספק היציאה. עם זאת, הספק הכניסה עבור ספק כוח AC-DC טיפוסי אינו סינוסאידלי לחלוטין, וכתוצאה מכך נוצר הפרש בין ההספק-בפאזה לבין ההספק-שלא-בפאזה הנצרך מרשת ה-AC. הפרש זה מוכר כגורם ההספק (PF). לתיאור מלא של הנצילות של ספק כוח AC-DC, יש לכלול גם את נצילות DC וגם את ה-PF. כדי להפוך את זה למאתגר עוד יותר, עקומות הנצילות אינן שטוחות: הנצילות וה-PF יכולים להשתנות עם פרמטרים כמו מתח הכניסה ועומס היציאה.
כדי להביא בחשבון משתנים אלה, תקני נצילות כמו EnergyStar מגדירים נצילות ברמות עומס שונות ובמתחי כניסה שונים, יחד עם דרישה ל-PF (טבלה 1). הרמה הגבוהה ביותר, הנקראת "80 PLUS Titanium", מציינת נצילות מינימלית עבור כניסת AC של 115 וולט של 90% הן ב-10% והן ב-100% מהעומס הנומינלי, 94% נצילות ב-50% מהעומס הנומינלי, ובנוסף PF של ≥%95 ב-20% מהעומס הנומינלי. נצילויות גבוהות יותר נדרשות עבור כניסת AC של 230 וולט. בנוסף, ספקי כוח אמורים לעמוד בתקן IEC 61000-3-2 המציב גבולות על ההרמוניות של קווי המתח.
טבלה 1: תקני ביצועים כמו EnergyStar כוללים דרישות עבור PF כמו גם עבור נצילות. (מקור הטבלה: onsemi)
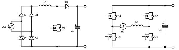
ישנן שתי גישות נפוצות ל-PFC: ממיר Boost המבוסס על יישור דיודות; וטופולוגיה מורכבת יותר ויעילה יותר של Totem-Pole המבוססת על יישור אקטיבי (איור 1). PFC עם ממיר Boost יכול לעמוד בדרישות PF ונצילות בסיסיות, אך אינו מתאים עבור דרישות מחמירות כגון 80 PLUS Titanium. לדוגמה, ב-Boost PFC יכולים להיות הפסדים של 2% בדרגת ה-DC-DC, והפסדים של 1% בדרגת יישור הקו וה-PFC (זה יכול לעלות לכמעט 2% בפעולת קו נמוך). עם הפסדים של כמעט 4% בקו נמוך, זה מאתגר לעמוד בדרישת 80 PLUS Titanium של 96% נצילות עם כניסה של 230 וולט AC ו-50% עומס. ביישומים הדורשים את רמות הנצילות הגבוהות ביותר, ניתן לצמצם את ההפסדים בדרגת ה-PFC על ידי החלפת מיישרי הדיודות על ידי יישור סינכרוני.
איור 1: שתי טופולוגיות PFC נפוצות כוללות Boost בסיסי (משמאל) ו-Totem Pole (מימין). (מקור התמונה: onsemi)
ב-PFC של ה-Totem-Pole לעיל, Q3 ו-Q4 הם המסלול האיטי המממש יישור סינכרוני בתדר הקו, בעוד Q1 ו-Q2 יוצרים את המסלול המהיר המגביר את המתח המיושר לרמה גבוהה יותר, כמו 380 וולט DC. אמנם ניתן לממש Totem Pole באמצעות רכיבי MOSFET עם התנגדות-מצב-מופעל נמוכה (ONR) עבור Q1 ו- Q2, אך הפסדי המיתוג בתדר גבוה עקב התאוששות-אחורנית של רכיבי ה-MOSFET מקטינים את הנצילות. כתוצאה מכך, בתכני PFC רבים של Totem-Pole, רכיבי ה-MOSFET בסיליקון Q1 ו-Q2 מוחלפים במתגי הספק SiC או GaN שלהם מעט או כלל לא הפסדי התאוששות-אחורנית.
בקרה ממוטבת
החלטה נוספת בעת תכנון PFC היא בחירת טכניקת הבקרה. תיקוני PFC יכולים להתבצע באופני הולכה רציפה (CCM), הולכה לא-רציפה (DCM) או הולכה קריטית (CrM). אופנים אלה נבדלים על במאפייני הפעולה של משרן ההגברה (L1 באיור 1). CCM מנצל את המשרן בצורה הטובה ביותר ושומר על הולכה והפסדי ליבה נמוכים, אך CCM הוא מיתוג קשה ויש לו הפסדים דינמיים גבוהים יותר. DCM יכול להיות יעיל עבור פעולה בהספק נמוך, אך סובל מזרמי שיא וזרמי RMS גבוהים יחסית, וכתוצאה מכך הולכה והפסדי ליבה גבוהים יותר במשרן.
CrM יכול לספק נצילות גבוהה יותר בתכנים של עד כמה מאות וואט. עם CrM, שינויים במתח הקו וזרם העומס, מנוטרים, ותדר המיתוג מכוון לפעולה בין CCM ל-DCM. ל- CrM יש הפסדי הדלקה נמוכים, והוא מגביל את זרם השיא לכפול מהזרם הממוצע, תוך שמירה על הפסדי הולכה והפסדי ליבה ברמה סבירה (איור 2).
איור 2: זרם השיא (Ipk) של משרן ההגבר של ה- PFC CrM מוגבל לכפול מזרם קו הכניסה. (מקור התמונה: onsemi)
עם זאת, ישנם כמה אתגרים הקשורים לשימוש ב- CrM:
- זוהי טופולוגיית מיתוג-קשה וההתאוששות-הקדומנית של התקן ההגבר מוסיפה כמה הפסדים העלולים לגרום ל-Overshoot במתח היציאה.
- בעומסים קלים, הוא פועל בתדרים גבוהים ביותר, מגדיל את הפסדי המיתוג ומפחית את היעילות ומקטין את הנצילות.
- ישנם ארבעה התקנים אקטיביים לבקרה, ובנוסף הצורך לגלות זרם אפס במשרן ה-PFC ולייצב את מתח היציאה.
ניתן לממש CrM באמצעות חיישנים בתוך-המעגל ביחד עם מיקרו-בקר (MCU) לביצוע אלגוריתמי הבקרה המורכבים. כתיבת הקוד לאלגוריתמים כדי להתמודד עם אתגרי הביצועים המפורטים לעיל היא מסוכנת וגוזלת זמן, ועלולה לעכב את זמן היציאה לשוק.
Totem-Pole ללא-קוד
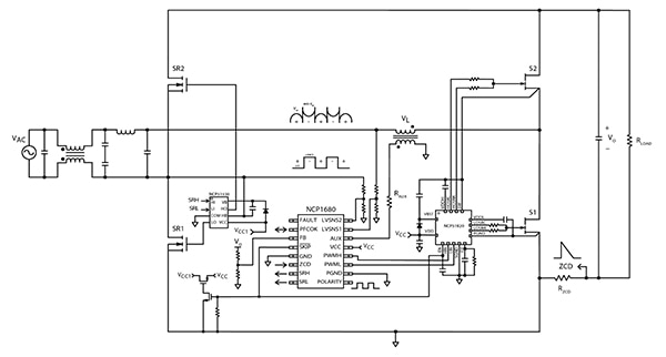
כדי להתמודד עם נושאים אלו, המתכננים יכולים לפנות לבקר האותות המעורבים NCP1680ABD1R2G של onssemi המספק פתרון PFC Totem-Pole CrM משולב וללא-קוד. הבקר במארז SOIC-16 הוא מורשה AEC-Q100 עבור יישומים בכלי-רכב וכולל חישת זרם התנגדותית עם הפסדים נמוכים ובעלות נמוכה, ומממש הגנה מגבילת זרם מחזור-אחרי-מחזור ללא צורך בחיישן אפקט Hall (איור 3). חוג בקרת המתח הדיגיטלי עם קיזוז פנימי ממטב את הביצועים בכל תחום העומסים, ומפשט את תכן ה-PFC.
איור 3: בקר NCP1680 CrM משתמש בחישת זרם התנגדותית יעילה בעלות נמוכה (ZCD בפינה הימנית התחתונה של הסכמה). (מקור התמונה: onsemi)
דוחף שער במהירות גבוהה
את בקר NCP1680 ניתן לזווג עם דוחף שער במהירות גבוהה NCP51820 של onsem בגודל של 4 מילימטר (מ"מ) x 4 מ"מ עם 15 פינים במארז QFN. הוא מתוכנן לשימוש עם טרנזיסטור הזרקת שער (GIT) GaN עם טרנזיסטורים עם ניידות אלקטרונים גבוהה (HEMT) ומתגי הספק GaN Enhancement Mode (e-mode) בטופולוגיות חצי-גשר (איור 4).
איור 4: את בקרי NCP1680 (שמאל) ניתן לזווג עם דוחף שער במהירות גבוהה NCP51820 (ימין) לדחיפת התקני הספק GaN ב-PFC עם Totem-Pole. (מקור התמונה: onsemi)
לדוגמה, ה-NCP51820AMNTWG כולל שיהויי התפשטות קצרים ומתואמים, כמו גם תחום מתחי אופן-משותף עבור דוחף צד גבוה של 3.5- וולט עד 650+ וולט (טיפוסי). לדרגות הדוחף יש מייצבי מתח ייעודיים להגנה על שערי התקני GaN מפני מאמצי מתח. דוחפי השער NCP51820 כוללים נעילת תת-מתח (UVLO) עצמאית והגנת כיבוי תרמי.
כדי להאיץ את זמן היציאה לשוק המתכננים יכולים להשתמש בלוח ההערכה (EVB) NCP51820GAN1GEVB. EVB זה עוזר למתכננים לחקור את הביצועים של דוחפי NCP51820 כדי לדחוף ביעילות שני מתגי מתח GaN בתצורת Totem-Pole. ה-NCP51820GAN1GEVB מתוכנן לשימוש עם לוח מעגלים מודפסים (PC) ארבע-שכבות, 1310 אלפיות האינץ' (מיל) x 1180 מיל. הוא כולל את דוחף NCP51820 GaN ושני מתגי הספק GaN E-Mode בתצורת חצי-גשר (איור 5).
איור 5: ה-NCP51820GAN1GEVB EVB כולל דוחף NCP51820 ושני מתגי E-mode GaN בתצורת חצי-גשר. (מקור התמונה: onsemi)
הצעות תכנון
ישנן כמה הצעות תכנון פשוטות עבור המתכננים כדי לממש את הביצועים הטובים ביותר בעת שימוש ב-ICs אלה. לדוגמה, כדי למנוע צימוד רעש לתוך נתיב האותות והפעלה שלא בכוונה של דוחף השער NCP51820, חברת onsemi ממליצה לסנן את אותות הבקרה (PWMH ו-PWML) מה-NCP1680 ישירות בכניסה של דוחף השער של ה-IC. נגד של 1 קילו-אוהם (kΩ) וקבל של 47 או 100 פיקו-פאראד (pF) הממוקמים ישירות בפין של הדוחף יכולים לספק סינון נאות (איור 6).
איור 6: סינון של אותות הבקרה PWMH ו-PWML מה-NCP1680 מיד בכניסה של דוחף השער NCP51820 של ה-IC יכול למנוע השפעות רעש, כגון הפעלה שלא בכוונה של ה-NCP51820. הסינון מתבצע כאן באמצעות נגדים של kΩ 1 (שמאל מרכז) וקבלים של pF 47 (ימין מרכז). (מקור התמונה: onsemi)
אופן דילוג/המתנה של ה-NCP1680 מאפשר ביצועים טובים מאוד ללא-עומס ובעומס קל, אך יש להתניע אותו חיצונית על ידי פולס בפין PFCOK או הארקה של פין SKIP והתממשקות עם בקר אופן תהודה NCP13992 (איור 7). ערכי הרכיבים עבור מעגלי הממשק צריכים להיות דומים לאלו הקיימים ב-NCP1680 EVB. בתנאי פעולה רגילה, פין PFCMODE בבקר אופן תהודה NCP13992 זהה לממתח VCC של הבקר. הוא שולח פולסים להארקה כאשר הממיר נכנס לאופן דילוג. כדי להיכנס לאופן דילוג, פין PFCOK חייב להיות מתחת ל-400 מילי-וולט (mV) למשך יותר מ-50 מיקרו-שניות (μs).
איור 7: דוגמה למעגל טריגר חיצוני הדרוש להתנעת אופן דילוג/המתנה ב-NCP1680. (מקור התמונה: onsemi)
סיכום
עמידה בו-זמנית בדרישות הנצילות, ה-EMC וה-PF של תקני EnergyStar העדכניים ביותר, כמו 80 PLUS Titanium, יכולה להיות מאתגרת כשמשתמשים בטופולוגיית PFC של ממיר Boost טיפוסי. במקום זאת המתכננים יכולים לפנות לטופולוגיית PFC עם Totem-Pole. כפי שהוצג, השימוש בבקר האותות המעורבים NCP1680, ביחד עם רכיבים תומכים של onsemi - כגון דוחף שער NCP51820, לוח הערכה, כמו גם כמה פרקטיקות תכנון מומלצות - מאפשר למתכננים לממש במהירות פתרון PFC עם Totem-Pole CrM תוך עמידה בסטנדרטים הנדרשים.
קריאה מומלצת
מיאון אחריות: דעות, אמונות ונקודות מבט המובעות על ידי מחברים שונים ו/או משתתפי פורום באתר אינטרנט זה לא בהכרח משקפות את הדעות, האמונות ונקודות המבט של חברת DigiKey או את המדיניות הרשמית של חברת DigiKey.




