Buck Regulators with Integrated Output Tracking Ensure Proper Start-Up/Shut-Down of Supply Rails
באדיבות ‎Electronic Products
2015-09-08
Today’s electronic system boards require multiple power supply rails to power a variety of on-board semiconductor devices and modules. These include ICs such as microprocessors, FPGAs, memories, and other components. Typically, non-isolated point-of-load (POL) buck regulators or DC/DC converters are used to generate the required voltages for these devices. With the trend towards smaller process geometries, many of these devices require multiple voltages. For example, a microprocessor may require 1.2 V or less for the core and 2.5 V or higher voltage for the I/Os. And the converter’s input supply voltage may be 3.3 V or 5.0 V. While providing these multiple voltages, system designers must also ensure that the voltages are in proper sequence during the power-up and power-down phases. If the sequencing of the supply rails is not proper, it could result in excessive current draw or short circuit, causing the device to fail and eventually the system board, too.
As a result, to avoid any potential risks, sequencing of power supply rails on a system board is critical. There are three different types of sequencing techniques, namely sequential, ratiometric, and simultaneous. Before applying any one of the three sequencing techniques, the user should have a basic understanding of each method and know when to use one versus the other two. An application note¹ (AN04-008), produced by GE Critical Power and entitled, “Guidelines for Sequencing of Multiple Modules,” provides that help, briefly discussing all three sequencing techniques.
Traditionally, designers have been building separate on-board circuits to handle this voltage sequencing problem. It is cumbersome, uses more components and board space and is costly and time consuming. Lately, however, several power supply makers have been incorporating these techniques on-chip or within the module to make the task easier for system designers, GE Critical Power introduced sequencing called EZ-SEQUENCE in power modules such as TLynx and Austin Mega TLynx. It helps users implement any of the three types of sequencing mentioned above2.
Now, suppliers like Analog Devices, Intersil, and Texas Instruments, to name three, are integrating the power sequencing technique in new generation of integrated buck converters to make the system designer’s task easier. This article will explore these new buck regulators with integrated sequencing in more detail. What is more, to demonstrate this capability, we will also provide some design examples.
Built-in sequencing
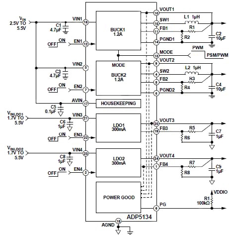
The ADP5134 from Analog Devices3 is a good example of built-in sequencing. Designed to power devices such as microprocessors, ASICs, and FPGAs that require multiple voltages, the ADP5134 combines two 1200 mA step-down or buck DC/DC converters and two 300 mA low-dropout (LDO) linear regulators in a 24-lead LFCSP package. The proper sequencing of these multiple voltage rails is accomplished with built-in dedicated enable pins. As depicted in Figure 1 the ADP5134 has individual enable pins (EN1 to EN4) that control the activation of each regulator. The figure shows that EN1 controls BUCK1, EN2 controls BUCK2, EN3 controls LDO1, and EN4 controls LDO2. Per the product data sheet, the regulators are activated by a high logic level applied to the respective ENx pin.
![]()
Figure 1: For proper sequencing of multiple output voltages, ADP5134 offers individual enable pins to control the activation of each regulator.
When the voltage input to the ENx pin is above the threshold VIH_EN level (0.9 V minimum), the device comes out of the shutdown mode. However, the regulator is activated only when the voltage input at the ENx pin goes above the 0.97 V threshold. At this time, the output voltage from the regulator starts to rise. Likewise, when the voltage at the enable input drops 80 mV (typical) below the reference voltage, the regulator is deactivated. When this voltage drops to 0.35 V or lower, the regulator goes into the shutdown mode. In this mode, the current consumption falls to less than 1 µA.
As shown in Figure 2, multiple regulator outputs can be sequenced by connecting an attenuated version of the output of one regulator to the enable pin of the next regulator to be powered up. As a result, the four regulators turn on sequentially, going from BUCK1 to BUCK2 to LDO1 to LDO2. Figure 3 shows the power-up sequence after EN1 is connected to VIN1. Here, VOUT1 is controlling EN2, VOUT2 is controlling EN3, and VOUT3 (output of LDO1) is controlling EN4. Likewise, the shutdown sequence of the four regulators of ADP5134 is illustrated in Figure 4. This sequence begins when the enable-pin EN1 is disconnected from the input VIN1.
![]()
Figure 2: ADP5134’s multiple supplies are sequenced by connecting an attenuated version of the output of one regulator to the enable pin of the next regulator to be powered up.
![]()
Figure 3: The activation timings for the ADP5134 when regulators are in sequence.
![]()
Figure 4: The shutdown sequence for the four regulators of ADP5134 after enable-pin EN1 is disconnected from the input VIN1.
In short, the built-in enable pins of ADP5134 make sequencing of the four voltage rails of the multi-output regulator simple and easy to implement. Only two external resistors per channel are required to accomplish the task.
Similarly, Intersil has incorporated output tracking and sequencing in its single-output synchronous buck regulator ISL8002B. Figure 5 shows two ISL8002Bs connected with output sequencing using built-in enable pins. In this circuit, as described in the product data sheet, when EN1 is high VOUT1 comes up first and VOUT2 will not start until VOUT1 is >85% of its regulation point.
![]()
Figure 5: Two ISL8002Bs connected with output sequencing using built-in enable pins.
TI has developed the TPS65262 to address the problem of cost effectively. The TPS65262 has a dedicated enable pin for each buck converter, as well as automatic power-up and power-down sequencing capability, allowing for easy sequencing of the three integrated step-down converters.
In short, to make the system designer’s job easy, some power supply module makers have begun to integrate the power-sequencing technique in a new generation of integrated single- and multi-output step-down converters; among them are Analog Devices, Intersil, and Texas Instruments.
For more information on the parts discussed in this article, use the links provided to access product information pages on the DigiKey website.
References
- Application Note AN04-008 “Guidelines for Sequencing of Multiple Modules,” GE Critical Power
- “Properly Sequencing Multiple IC Supply Voltages on a System Board” by Ashok Bindra, Hearst Electronic Products, June 12, 2012.
- Application Note AN-1311, “Complex Power Supply Sequencing Made Easy” by Jess Espiritu, Analog Devices, Norwood, Mass.
מיאון אחריות: דעות, אמונות ונקודות מבט המובעות על ידי מחברים שונים ו/או משתתפי פורום באתר אינטרנט זה לא בהכרח משקפות את הדעות, האמונות ונקודות המבט של חברת DigiKey או את המדיניות הרשמית של חברת DigiKey.


